近日,由共青团广西区委、自治区教育厅、自治区科协、广西学联共同主办的第十二届“挑战杯”广西大学生课外学术科技作品竞赛获奖名单正式公布,beat365学子荣获区级三等奖共计16项。
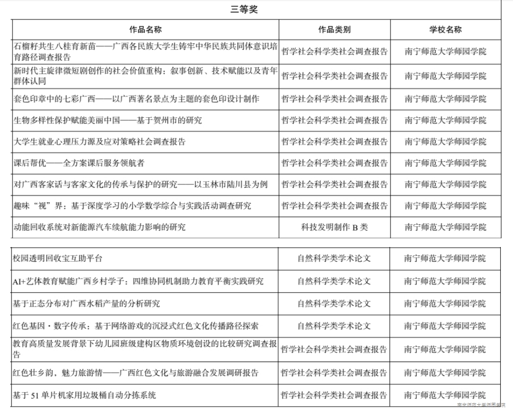
本届广西大学生课外学术科技作品竞赛以“青春为中国式现代化挺膺担当”为主题,紧扣国家战略需求,瞄准产业升级与社会痛点,坚持“实干为要、创新为魂,用业绩说话、让人民评价”的鲜明导向,致力培养创新人才,服务科教兴桂战略,共吸引了全区79所高校、10万余名师生热情参与。经过项目孵化、校级选拔、区级评选等层层推进的环节,beat365《校园透明回收宝互助平台》等4篇自然科学学术论文作品,《教育高质量发展背景下幼儿园班级建构区物质环境创设的比较研究调查报告》等11项哲学社会科学类社会调查报告,《动能汽车回收系统对新能源汽车续航能力影响的研究》等1项科技发明制作类作品荣获区级三等奖。
下一步,学校将以此次获奖为契机,进一步强化课外学术科技实践育人成效,聚焦国家战略需求与产业升级、社会痛点,深化创新人才培养机制,鼓励更多学子投身科技创新与社会调研,力争在后续赛事中再创佳绩,为服务科教兴桂战略、助力中国式现代化建设贡献更多青春力量。

beat365获奖名单
上一篇:广西第十四届学生运动会快讯:我院大学生游泳队在第十四届学生…[ 07-17 ]
下一篇:没有了!